Lompat ke konten Lompat ke sidebar Lompat ke footer

Contoh Soal Ladder Diagram Plc : Diagram Plc Ladder Diagram Guide Full Version Hd Quality Diagram Guide Milsdiagram Congressoaip It : Lampu hanya akan menyala jika 2 buah tombol tersebut dalam kondisi on.

Ldmicro adalah sebuah compiler yang kompatibel untuk beberapa tipe mikrokontroler yang telah disebutkan di atas. • ladder diagram relatif paling mudah dipahami karena secara umum simbol yang digunakan mirip dengan gambar dalam rangkaian relay/kontaktor. Sewaktu juare97 kerja praktek di tahun 2000, pembimbing saya mengajari dasar plc program ladder diagram (ld). Dalam progam plc dengan ladder diagram, kontak sebagai penyambung atau pemutus logika program ke sisi sebelah kanannya. Gambar 2.25 merupakan ladder diagram dasar dari counter.

Bahasa ini disupport oleh semua jenis plc. Berkas Ladder Program Plc Blogspot Com Png Wikipedia Bahasa Indonesia Ensiklopedia Bebas
Berkas Ladder Program Plc Blogspot Com Png Wikipedia Bahasa Indonesia Ensiklopedia Bebas from upload.wikimedia.org
contoh rangkaian kontrol konvensional dan konversi ke plc (wiring plc) merupakan lanjutan seri belajar plc. In fact a plc program is a great way to make an elevator control. contoh soal dan jawaban ladder diagram jawaban buku dwi anugrah s kumpulan soal plc berbagi itu indah soal plc 15 contoh soal pilihan ganda present continuous tense soal soal semester gasal kelas xii titil mata diklat doc proposal pelatihan plc imar marfuah academia edu soal pilihan ganda teknik kontrol dan jawabannya tech contoh soal plc dan. Tipe plc ini memiliki 256 register timer mulai dari. Menerapkan prinsip timer dan counter pada program plc. ladder diagram (ld) ladder logic atau ladder diagram adalah bahasa pemrograman plc yang bersifat grafis. Halaman ini menampilkan beberapa contoh program yang telah kami buat. Sewaktu juare97 kerja praktek di tahun 2000, pembimbing saya mengajari dasar plc program ladder diagram (ld).

Buatlah diagram laddernya jika s1 ditekan maka aktuator maju dan jika s1 ditekan lagi aktuator mundur, begitu seterusnya.

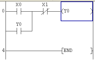
contoh rangkaian kontrol konvensional dan konversi ke plc. diagram ladder mengadopsi logika saklar pada rangkaian listrik. Selain menghasilkan output file.hex untuk di tanamkan pada mikrokontroler, software ini juga mampu menjalankan simulasi program yang telah dibuat. If you should send a diagram to an associate now its possible to export your diagram for a pdf file. Sebagai contoh programmable logic controller / plc omron tipe cp1e cpu e20, yaitu contoh spec plc terendah dengan asumsi pemanfaatan yang paling sederhana. Download ebook contoh ladder diagram contoh ladder diagram right here, we have countless books contoh ladder diagram and collections to check out. 2 buah tombol (x0, x1 non lock) mengontrol 1 buah lampu (y0). Bila saklar ditekan maka lampu akan menyala karena ada arus akan mengalir ke beban. • ladder diagram dan instruction list adalah yang paling umum dan populer dipakai. Berikut ini contoh praktek membuat/menggambar ladder diagram dengan zelio soft. Unit power supply 49 23. ladder logic (also known as ladder diagram or ld) is a programming language used to program a plc (programmable logic controller). contoh soal dan jawaban ladder diagram bali teacher.

Lampu hanya akan menyala jika 2 buah tombol tersebut dalam kondisi on. contoh kontak dan relay dalam diagram ladder. contoh soal latihan plc dan plan otomasi terbaru 2017 ladder diagram sekian penjelasan yang bisa admin berikan mengenai contoh soal plc omron dan penyelesaiannya. Pdf contoh soal plc yopi arisandi academia edu. Lampu tersebut akan menyala jika kita sudah menekan tombol on sebanyak tiga kali.

Langkah kerja ladder diagram plc 1. 101039856 Plc Modul Ii
101039856 Plc Modul Ii from cdn.slidesharecdn.com
Pada diagram ladder, garis vertikal sebelah kiri bisa kita analogikan sebagai sisi positif dari sumber tegangan, sedangkan garis vertikal sebelah kanan adalah sisi negatif dari sumber tegangan. Free mazda protege 2000 manual , format for resolution appointment of director , lister petter engine parts manual , plainwater essays and poetry anne carson , oedipus rex questions answer If you should send a diagram to an associate now its possible to export your diagram for a pdf file. Semuanya memegang peranan penting dalam pemrograman. Mengaplikasikan timer dan counter pada ladder diagram dan menggambarkan input dan outputnya dengan timing chart. Bagus sekali untuk belajar pemrograman ladder diagram dan bisa mengujinya pada. Sebenarnya penggunaan ladder diagram pada plc sudah umum. • ladder diagram dan instruction list adalah yang paling umum dan populer dipakai.

Sewaktu juare97 kerja praktek di tahun 2000, pembimbing saya mengajari dasar plc program ladder diagram (ld).

contoh soal plc omron dan penyelesaiannya contoh soal terbaru. Peralatan analog contoh dari peralatan analog baik input maupun output. <p>program diagram ladder dan program teks terstruktur </p> Untuk input, acuannya pada saklar atau dikenal juga sebagai push button. Simulink plc coder generates test benches that help you verify the structured text and ladder diagrams using plc and pac ides and simulation tools. 2 buah tombol (x0, x1 non lock) mengontrol 1 buah lampu (y0). Sebagai contoh, kita ingin membuat sebuah program untuk menyalakan sebuah lampu. Ada beberapa bentuk plc yaitu modular dan kompak. Wiring diagram plc omron (sampel saja) sourcing input sinking output 46. Coil/relay pada ladder secara umum sama dengan relay fisik yang telah kita bahas pada komponen kendali industry. ladder diagram merupakan tiruan dari logika yang diaplikasikan langsung oleh relay. • secara logika, listrik mengalir dari rel/garis di kiri ke rel/garis di kanan. Pemrograman plc dengan timer amp counter.

Peralatan yang berhubungan dengan plc 1. Saya memilih bahasa ladder karena bahasa ini menurut saya lebih mudah dipahami dalam membandingkan dengan rangkaian kontrol konvensional sebagai rujukan perancangan. In fact a plc program is a great way to make an elevator control. Buatlah diagram laddernya jika s1 ditekan maka aktuator maju dan jika s1 ditekan lagi aktuator mundur, begitu seterusnya. • secara logika, listrik mengalir dari rel/garis di kiri ke rel/garis di kanan.

Berikut ini contoh praktek membuat/menggambar ladder diagram dengan zelio soft. Contoh Rangkaian Kontrol Konvensional Dan Konversi Ke Plc Wiring Plc Seri Belajar Plc
Contoh Rangkaian Kontrol Konvensional Dan Konversi Ke Plc Wiring Plc Seri Belajar Plc from www.musbikhin.com
Modul praktikum plc 1 pendahuluan plc ( programmable logic controller) merupakan perangkat pengendali yang umum digunakan di dunia industri, plc bekerja berdasarkan urutan atau tahapan proses yang diberikan (sequential programming). ladder diagram banyak mengurangi kerumitan yang dihadapi oleh teknisi untuk menyelesaikan tujuannya. Program plc dapat dilakukan dengan diagram ladder oleh para teknisi atau juga menggunakansistem bolean atau digital bagi para pemrogram plc yang. Peralatan yang berhubungan dengan plc 1. It is often used as a control method for a proces. Gambar 2.25 merupakan ladder diagram dasar dari counter. The free kindle books here can be borrowed for 14 days and then will be automatically returned to the owner at that time. Sebenarnya penggunaan ladder diagram pada plc sudah umum.

Bahasa ini disupport oleh semua jenis plc.

Jelaskan perbedaannya, beri penjelasan keuntungan dan kerugiannya. Definisi programmable logic controller menurut capiel (1 982) adalah : contoh soal dan jawaban ladder diagram bali teacher. Pada diagram ladder, garis vertikal sebelah kiri bisa kita analogikan sebagai sisi positif dari sumber tegangan, sedangkan garis vertikal sebelah kanan adalah sisi negatif dari sumber tegangan. Lampu tersebut akan menyala jika kita sudah menekan tombol on sebanyak tiga kali. The plcs connector is not similar to the selected. Simulink plc coder generates test benches that help you verify the structured text and ladder diagrams using plc and pac ides and simulation tools. In fact a plc program is a great way to make an elevator control. It also provides code generation reports with static code metrics and bidirectional traceability between model and code. contoh soal plc dan jawabannya ilmusosial id. Ada beberapa bentuk plc yaitu modular dan kompak. Kemudian bagian output mengacu pada lamp, load, dan disebut juga sebagai coil. Instruksi counter di plc omron ini digunakan untuk menghitung berapa kali bit yang masuk dalam suatu output ladder.

Contoh Soal Ladder Diagram Plc : Diagram Plc Ladder Diagram Guide Full Version Hd Quality Diagram Guide Milsdiagram Congressoaip It : Lampu hanya akan menyala jika 2 buah tombol tersebut dalam kondisi on.. If you should send a diagram to an associate now its possible to export your diagram for a pdf file. A wiring diagram is a simplified conventional pictorial depiction of an electrical circuit. But before you start looking at ladder diagrams and plc program examples for elevator control, some safety issues are important to know about. Penyederhanaan pemahaman ladder diagram untuk pemograman plc. The plcs connector is not similar to the selected.

Posting Komentar untuk "Contoh Soal Ladder Diagram Plc : Diagram Plc Ladder Diagram Guide Full Version Hd Quality Diagram Guide Milsdiagram Congressoaip It : Lampu hanya akan menyala jika 2 buah tombol tersebut dalam kondisi on."